This is a draft version of the website! The final version will be available near the start of the semester.
This course will be delivered in
blended learning
mode (i.e., a mix of online and F2F activities) this semester.
CS2103/T
2020 Aug-Dec
Schedule
Full Timeline
Week 1
[Mon, Jan 10th]
Week 2
[Mon, Jan 17th]
Week 3
[Mon, Jan 24th]
Week 4
[Mon, Jan 31st]
Week 5
[Mon, Feb 7th]
Week 6
[Mon, Feb 14th]
Week 7
[Mon, Feb 28th]
Week 8
[Mon, Mar 7th]
Week 9
[Mon, Mar 14th]
Week 10
[Mon, Mar 21st]
Week 11
[Mon, Mar 28th]
Week 12
[Mon, Apr 4th]
Week 13
[Mon, Apr 11th]
Textbook
Admin Info
Course Overview
Using this Website
1
Course Expectations
2
Course Structure
Course Briefing Videos
3
Weekly Schedule
3
Weekly Briefings
3
Tutorials
2
Instructors
4
Textbooks
2
Programming Language
2
Standards/Conventions
2
Individual Project (iP)
iP (Individual Project): Overview
2
iP: Week 2
2
iP: Week 3
2
iP: Week 4
2
iP: Week 5
2
iP: Week 6
1
iP: Week 7
4
iP: Week 8
1
iP: Grading
2
Team Project (tP)
tP (team project): Overview
2
tP: Expectations
2
tP: Timeline
3
tP: Constraints
2
tP: Forming Teams
2
tP Week 3: Kickoff
2
tP Week 4: Set Direction
3
tP Week 5: Gather Requirements
2
tP Week 6: Define the MVP
2
tP Week 7: Practice Iteration → v1.1
2
tP Week 8: First Feature Increment → v1.2
3
tP Week 9: MVP → v1.3
2
tP Week 10: Alpha Version → v1.4
2
tP Week 11: Release Candidate → v1.5
2
tP Week 12: Public Release → v1.6
3
tP Week 13: Post-Release Tasks
2
tP: Deliverables
2
tP: Practical Exam Dry Run
2
tP: Practical Exam
2
tP: Grading
2
tP: Supervision/Guidance
2
Peer Evaluations
2
Tools
3
Exams
2
Participation Marks
2
Grade Breakdown
2
Appendices
Apdx A: Course Principles
4
Apdx B: Course Policies
1
Apdx C: FAQ
1
Apdx D: Getting Help
2
Apdx E: Using GitHub
1
Apdx F: Handling Team Issues
4
Apdx G: Troubleshooting Tips
4
Dashboards
Participation
dashboard
Forum
Dashboard
iP dashboards:
iP Progress Dashboard
iP Comments dashboard
iP Code Dashboard
tP dashboards:
tP Progress Dashboard
tP Comments Dashboard
tP Code Dashboard
tP Code Dashboard (Functional Code Only)
tP Code Dashboard (Feature Freeze Period Only)
Project Links
Individual Project (iP):
Individual Project Info
iP Upstream Repo
iP Progress Dashboard
iP Comments dashboard
iP Code Dashboard
Team Project (tP):
Team Project Info
tP Upstream Repo (AB3)
Team List
tP Progress Dashboard
tP Comments Dashboard
tP Code Dashboard
tP Code Dashboard (Functional Code Only)
tP Code Dashboard (Feature Freeze Period Only)
Forum
Other Links
Report Bugs
Forum
Instructors
Announcements
Files (handouts, submissions etc.)
Tutorial Schedule
MS Teams link
Git Learning Trail
Java Coding Standard
Git Conventions
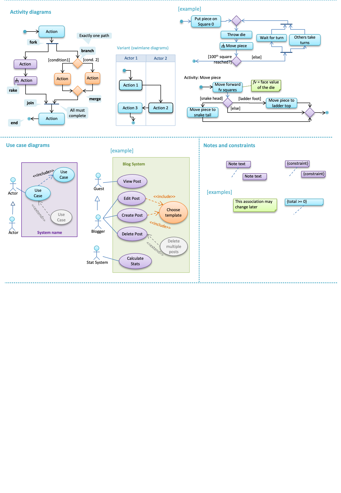
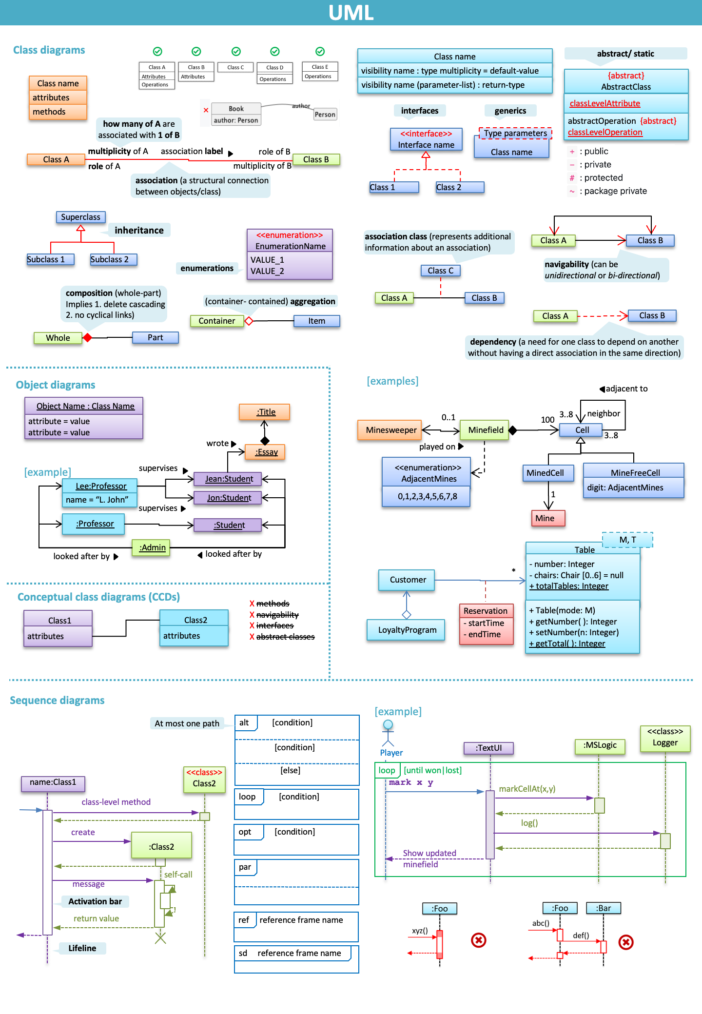
UML Reference Sheet
Exam Reference Sheet
Search